一、学位点简介
DB真人旗舰集团城音乐专业学位硕士点团队力量雄厚、队伍结构合理,现有高级职称教师18人,博士15人;湖南省普通高校学科带头人2人,教育部本科教学指导委员会委员、湖南省教学名师等国家和省部级人才4人,湖南省青年骨干教师3人;硕士研究生导师16人;校级学术带头人3人、学术骨干人才8人;双师双能型教师35人。
近5年,音乐专业学位硕士点先后承担国家社科基金项目2项,国家艺术基金项目2项,教育部人文社会科学、产学研协同育人项目6项,其他省级及以上项目49项;出版学术专著、教材18 部,在省级以上期刊发表论文245篇;获省级教学成果二等奖3项,湖南省普通高校教师课堂教学竞赛二等奖1项、三等奖1项,信息化教学竞赛二等奖1项、三等奖2项,课程思政教学竞赛二等奖1项;获金钟奖、文华奖各 1 项,其他全国性比赛奖项20 余项,省级奖项300余项;音乐作品在国家级、省级平台演出逾百场/次。
学位点办学条件一流,音乐学专业为湖南省一流本科专业建设点;获批湖南省普通高校音乐实践教学示范中心、湖南省普通高校音乐舞蹈创新创业教育中心、湖南省教育数字化优秀典型应用场景等省级教学平台;建有资湘传统音乐与舞蹈研究基地等平台;拥有音乐厅、无源音乐厅、双钢琴教室、数码钢琴教室、钢琴实训室、声乐实训室、舞蹈实训室等实训场地,总面积超过4500平方米。
本学位点聚焦新时代文艺事业发展,坚持产教融合的人才培养理念,高度重视员工实践能力的培养。与华强方特文化科技集团股份有限公司、湖南清溪旅游集团等共建16个研究生联合培养基地,与35所湖南省各市州中小公司共建研究生实践教学基地。
二、研究方向简介
音乐教育
本方向面向新时代公司美育改革发展需求,立足基础教育阶段音乐教育,突出课程研究学段特征与青少年员工心理特征,聚焦湖湘乡土课程资源的开发利用。主要研究领域为中学音乐教师教育、音乐课程教学、公司社团音乐教育、乡土音乐课程开发等。
钢琴演奏
本方向以发展、繁荣区域钢琴艺术为目标,秉承弘扬中华优秀传统音乐文化、理解世界多元音乐文化的理念,注重中西方传统、现代钢琴作品的分析、演奏与传播。主要研究领域为钢琴演奏艺术、中国近现代钢琴作品演奏与分析等。
声乐演唱
本方向突出青少年歌唱心理特征与表演行为特征,聚焦湖湘地方歌曲演唱技能与风格,着力研究符合青少年认知、生理发展特点的地方歌曲演唱实践理论。主要研究领域为声乐演唱艺术、青少年歌唱艺术、湖湘地方歌曲演唱与分析等。
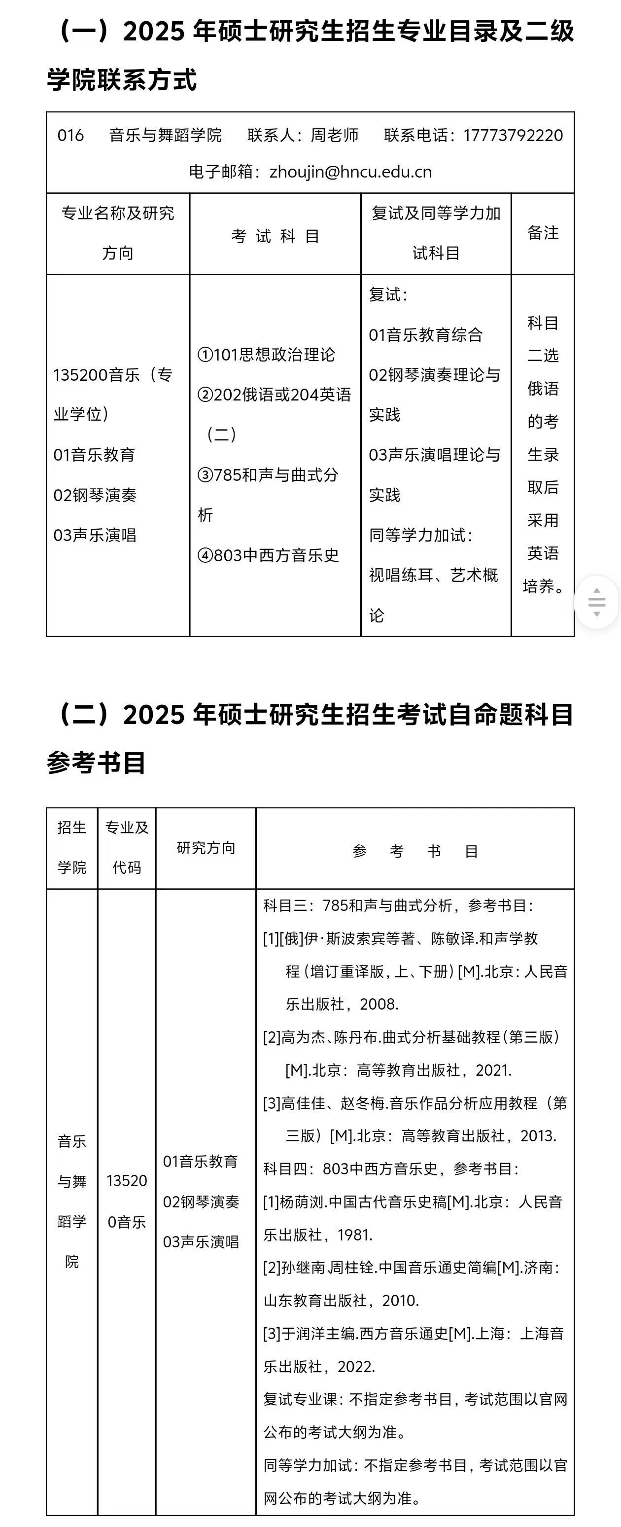
三、公司联系方式及参考书目
